网络实践教学融入地方文化
黄冈师范学院疫期在线教学系列报道
(二十六)

前言

2020年伊始,突如其来的新型冠状病毒像汹涌的浪潮打乱了我们的生活,每一位国人都自觉响应政府号召,居家隔离。黄冈市疫情出现早,感染人数多,黄冈师范学院是黄冈市唯一的一所本科高校,黄师人攻坚克难,奋勇争先,一手抓疫情防控,一手抓在线教学,“两手”都要硬,“两战”都要赢,不胜不休!
深处疫情重灾区,学校教师既要在防控一线冲锋陷阵,又要为网络教学伏案疾书,用一份坚守和一份担当诠释了教书育人的初心和使命。他们乐于探索、敢于尝试,依托中国大学慕课、超星等在线教学平台并通过MOOC/SPOC、直播、录播等教学模式,实现了师生跨越空间阻隔的深刻教学互动,面对着屏幕,温暖动听的语言声入人心!
目前,黄冈疫情态势向好,黄师在线教学也进入全面开花提质争优阶段,黄师人不仅倍加珍惜来之不易的防控战果,还将继续因时因势因课研究对策,抓紧抓实抓细在线教学,确保黄师教学秩序稳定,进度不减,质量不丢。同时,我们将继续分享在线教学的成功经验,把一个又一个出彩的身边榜样、成功典型、疫期金课推送出来,为每一个潜心问道致力改革的前行者讴歌!为每一位默默无闻倾心教学的黄师人点赞!
一、课程信息
二、在线教学方式
这两门课程主要使用“中国慕课(课前预习)+腾讯会议(直播教学)+QQ群(课后检查答疑)”三种软件平台和线下项目实践相结合的线上线下混合教学模式。

三、特色经验分享
1、课程改革——坚守本土文化融合的价值选择

“好吃的热干面”园本课程主题活动网

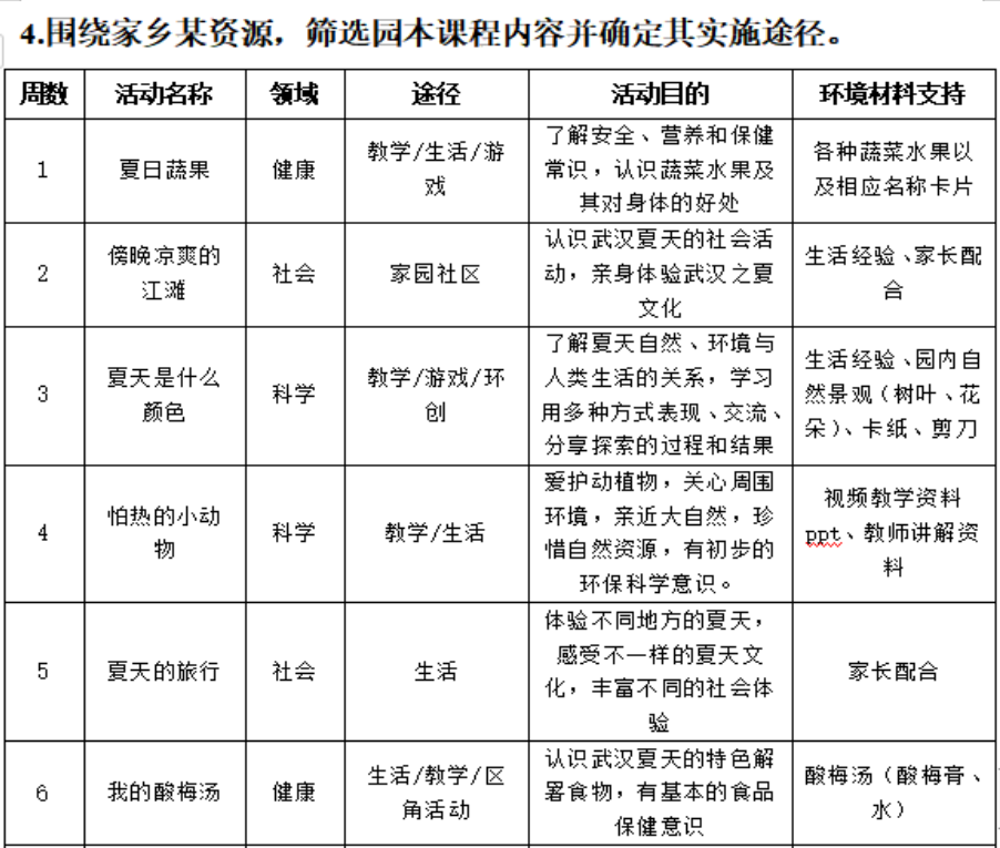
“武汉之夏”园本课程设计内容
2.任务驱动——建构任务清单和线上分享方式

《幼儿园课程与活动设计》项目任务
3.项目实训——PBL项目实战统领学习全过程
这两门课程运用了PBL项目学习方式来推进课程教学,教学实施模式为“基于现实+问题导向+学生中心”。在开学两周内将课程作业设计成项目实战任务并分发学生,尤其是疫情防控形势得到缓解之后可以在线下进行实地研究性学习,还要对慕课资源、自媒体资源广泛搜集、整理与归纳,之后经过QQ及时答疑,腾讯课堂讨论,进行再修改与完善才能完成任务。
通过PBL项目的学习方式,不仅可以有目的性地驱动学生主动完成学习周期,还有利于培养他们利用专业知识解决实际问题的能力,更大的课程价值在于促进他们在未来的幼教岗位上善于使用这种方式,促进专业自主发展。

学生设计的幼儿园整体布局图

幼儿户外活动场设计图
四、教学效果与反思
网络教学开课前,原凯老师对学生不便分组学习和课程实践感到无比担忧,后来发现项目任务分解的实战训练模式并未影响学习效果。她认为,虽然高质量完成项目任务并不容易,但是由于切入点是每个同学家乡资源,学生学习的主动性因此被点燃。疫情期间很多学生克服宽带故障,自购流量,所有学生均较好地完成了项目任务,让人感到欣慰。
“原老师的这种课程学习模式,脱离了仅按照课后习题布置作业的方式,很好地发展了我们的自主挖掘能力和创新能力。刚接触老师的作业时,我觉得和以前做的作业完全不同,特别不适应,但是慢慢地我觉得这种创新性的作业形式,可以让我们主动了解未来职业,为将来从事幼教事业奠定了基础。通过完成这种项目式作业,我们慢慢地从懵懂,到理解、掌握,最终可以自主创新。在几个月内,我们的学习能力提高了许多。”
学前教育201802班 周海昕

